头图

迪拜巧克力、国产鱼子酱、魔芋素毛肚、日式梅饼、印尼虾片…100000新奇特好品一次看个够!

2025.08.18

朋友们,下半年最值得期待的食饮盛会

SIAL西雅展(深圳)要来了!

 

时间:2025年9月1日-3日

地点:深圳会展中心(福田)

规模:40,000㎡展区,1100+全球展商

 

下面这份「必逛清单」赶紧码住

带你提前解锁2025最in食饮趋势

从会上瘾的跳跳糖巧克力

到迪拜皇室同款库纳法酱

从低卡魔芋素毛肚到灵芝孢子油软胶囊...

还有国产鱼子酱等水产“鲜货”

100,000新奇特好品一次看个够!

 

01 休闲食品:创意与口感的双重狂欢

“上头”口感:韩国Sunyoung跳跳糖巧克力饼干棒将童年回忆与巧克力结合,咬下瞬间引爆味蕾;joen烧烤味脆脆面则以咸甜酥脆挑战传统泡面认知。

 

点击预定2025 SIAL西雅国际食品展(深圳)黄金展位    点击免费领取2025 SIAL西雅国际食品展(深圳)参观门票

 

SIAL西雅国际食品展

 

植物基革命:魔芋素毛肚凭借低卡高纤特性,成为素食爱好者的“解馋神器”。

SIAL西雅国际食品展

SIAL西雅国际食品展

 

国际网红爆款:印尼啪啪通虾片、日本本高沙屋薯片、好丽友蒜香玉米片等进口爆款集中亮相,满足年轻消费者猎奇心理。

 

SIAL西雅国际食品展

 

SIAL西雅国际食品展

 

SIAL西雅国际食品展

 

SIAL西雅国际食品展

 

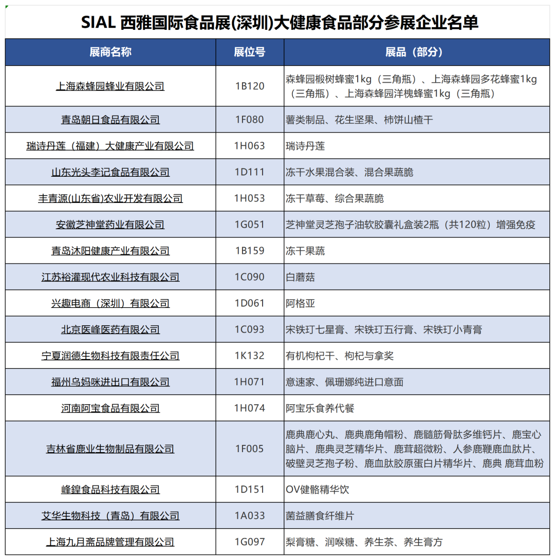
02 大健康食品:功能化与清洁标签的终极较量

 

从“好吃无负担”到“吃出健康”,大健康赛道正加速细分,健康饮食趋势下,功能性成分和天然原料成为关键词:

超级食材应用:冻干草莓、综合果蔬脆保留90%营养,灵芝孢子油胶囊主打免疫提升。

代餐新选择:阿宝乐食养代餐、鹿业生物鹿心丸瞄准养生青年。

药食同源:宋铁玎七星膏、梨膏糖等中式滋补品融合传统配方与现代工艺。

 

SIAL西雅国际食品展

 

SIAL西雅国际食品展

 

SIAL西雅国际食品展

 

SIAL西雅国际食品展

 

03 水产创新:这些“鲜”货不容错过!

 

衢州鲟龙水产食品科技开发有限公司是一家以水产科技研发、鲟鱼养殖及鱼子酱生产为主的中型企业。作为全球鱼子酱市场的重要供应商,该公司2024年出口量达230吨,占全球市场份额约35%,产品覆盖欧美及亚洲多个国家。

 

SIAL西雅国际食品展

 

福建省连江县官坞海产开发有限公司,位于“中国海带之乡”核心产区,官坞海产是全国最大的海带无公害良种育苗基地,拥有“黄官一号”、“黄官二号”、“高排二号”等多个海带良种,占据全国市场份额的50%。

 

SIAL西雅国际食品展

 

舟山市晟泰水产有限公司坐落于舟山群岛,专业从事水产品加工销售,主要产品有虾类产品、鱿鱼产品、安康鱼产品及蟹类产品等,产品远销欧盟、美国、日本、韩国等国家。

 

SIAL西雅国际食品展

 

上一秒还在尝大连海参的鲜

下一秒就被这些国际狠货勾走了魂

网红迪拜巧克力

65年葡萄藤酿出的「地中海阳光」味道

还有来自阿塞拜疆的Bolluq焦糖,软糯到能拉丝!

……

更多国际展商展品抢先看!

 

 

澳大利亚企业Haselgrove Wines

 

产品:葡萄酒

 

亮点:自1981年以来,Haselgrove Wines一直在麦克拉伦山谷采用地中海优质葡萄酿酒,团队将传统酿酒技术和现代科技结合,为世界带来美味佳酿。葡萄园有65年优质葡萄藤,优质原料和环境,出品的葡萄酒味道经典醇厚,品质稳定。

 

SIAL西雅国际食品展

SIAL西雅国际食品展

SIAL西雅国际食品展

 

阿塞拜疆企业Bolluq

 

产品:硬糖、棒棒糖、焦糖、巧克力

 

产品亮点:已有32年历史的糖果工厂能够提供更安全靠谱的高质量产品;生产糖果种类多,味道独特。

 

SIAL西雅国际食品展

 

SIAL西雅国际食品展

 

SIAL西雅国际食品展

 

Bolluq有两个专门工厂,主要生产各种类型的硬糖、棒棒糖、焦糖等。Bolluq 于1993年开始运营,在短时间内就发展成为食品行业内知名的生产及分销公司。目前已出口到包含中东、东亚等多个国家和地区。

 

JUSTORKAN

 

产品:迪拜巧克力、迪拜巧克力库纳法酱

 

亮点:公司专注于高质量产品,巧克力香气浓郁,每块巧克力的精心制作为顾客们提供了无与伦比的味觉体验。巧克力口味正宗,非常适合迪拜巧克力冰激凌、法式吐司等甜点创作。

 

SIAL西雅国际食品展

 

SIAL西雅国际食品展

 

WILD BREW BERRY

 

产品:浆果果汁、浆果苹果汁

 

亮点:品牌理念植根于制作全天然成分的饮料。采用全球各地的优质香草香料和完整浆果制作;同时,出产风味浓郁的创新软饮料,不添加糖;喝起来更轻盈更放心,是适合健康人士的饮料。

SIAL西雅国际食品展

 

2025 SIAL西雅国际食品展(深圳)门票免费领取中,马上注册现场采购全球10万+好物!

 

 

2025 SIAL 西雅国际食品和饮料展览会(上海)

75个国家及地区    5000+展商     35万+食饮爆款

全球全品类一站式采购平台
拓全球供应商人脉,掌握行业趋势

现在免费领¥199门票

领参观门票,2025 SIAL西雅展(深圳)现场免费领取独家食饮行业白皮书和2025 披萨新潜力白皮书!

2025 SIAL 西雅国际食品和饮料展览会(深圳)

精准对接50个国家和地区1100家展商

抢定秋冬和节日爆品货源

2025年9月1日-3日